沈阳药科大学无涯创新学院2024推免夏令营招生指南
近期,大批量考研院校发布推免夏令营报名通知,其中不乏985院校和211院校,为大家提供全面了解目标院校及专业的机会,通过专业测试与交流,可以提供继续深造机会。沈阳药科大学无涯创新学院发布2024推免夏令营招生指南,具体夏令营报名时间、申请条件、招生计划等海天考研梦想集训营老师为大家整理如下,助力大家2025考研择校择专业。
一、申请条件
1.具有良好的思想品德和政治素质,遵纪守法,身心健康;
2.全国高校2025届应届本科毕业生,所学专业为药学类、中药学类、生物科学类、化学类、化工与制药类、环境科学与工程类、生物医学工程类、生物工程类、食品科学与工程类、管理学类等相关专业,优先接收来自“双一流”建设高校的学生;
3.预计可获得所在高校免试推荐资格的学生;或来自于“双一流”建设高校的学生截至目前总评成绩在本专业排名前30%;或普通类高校的学生截至目前总评成绩在本专业排名前20%(本校学生截至目前总评成绩在本专业排名前50%);其中申报直博生的营员,截至目前总评成绩在本专业排名前20%(含20%);各类国家级基地班或入选拔尖创新人才计划的学生截至目前总评成绩在本专业排名前50%(含50%);
4.具有良好的英语水平,CET-4成绩合格(≥425分);
5.对科研有浓厚兴趣,学风端正,综合素质高,具备良好的研究生培养潜质。
二、招收专业

注:无涯创新学院100705微生物与生化药学、105500药学05微生物与生化药学研究方向、100706药理学、105500药学04药理学研究方向的导师在生命科学与生物制药学院招生。
无涯创新学院100704药物分析学、105500药学03药物分析学研究方向的导师在药学院招生;感兴趣的营员请在药学院报名。
无涯创新学院105500药学07天然药物化学研究方向的导师在中药学院招生,感兴趣的营员请在中药学院报名。
三、报名流程
(一)联系导师
申请者可登录无涯创新学院网站(https://wuya.syphu.edu.cn/szdw.htm)查看我院导师相关介绍,提前与导师取得联系;也可登录沈阳药科大学研究生教育网查看我校研究生导师介绍系统https://ogrs.syphu.edu.cn/yjsjyw.htm,实际招收2025年研究生导师名单以通过当年年审资格名单为准。
(二)系统报名
1.第一报名时段:7月15日-7月20日每天8:00-22:00
2.第二报名时段:7月29日-8月2日每天8:00-22:00
申请者在规定时间段内登陆沈阳药科大学研究生招生管理系统(https://yjs.syphu.edu.cn/pas/)“夏令营(预推免)”模块注册报名并按系统要求填写并提交相关材料,推荐使用360浏览器极速模式。
(三)申请材料(请准备电子版,在报名系统里提交)
1.近期正面免冠彩色证件照片,电子版JPG格式,150×200像素,大小100K以内;
2.本科阶段历年成绩单和成绩排名(须加盖教务处或院系公章,PDF格式);
3.英语CET-6或CET-4成绩单;
4.其他获奖证书,发表的学术论文,在科研技能、创新创业、社会实践及组织才能等方面取得的优异成果相关证明材料(如有多项应做目录,PDF格式);
5.各学院要求提交的其它材料。
(四)资格审核及营员名单公示
报名结束后,学院将严格按照参营条件审核营员资格,结合生源情况及近年推免生录取情况确定各学科参营人数,学院总营员数不超过70人。报学校审批后拟8月6日左右在无涯创新学院网站公示,未收到通知者即未入选,不再另行通知。
四、活动安排
1.组织机构
学院成立夏令营活动工作组,负责对学院夏令营活动进行整体规划和指导,制定实施方案,对各学科及专家组的相关工作进行监督和管理。结合学校实际,本次夏令营活动采用线下活动形式开展。
2.优秀营员选拔比例
“优秀营员”比例和名额,由学院考核组在充分考察学生综合表现并结合往年推免生接收情况决定。各专业优秀营员原则上不超过2024年各专业实际招生人数。
3.具体活动安排
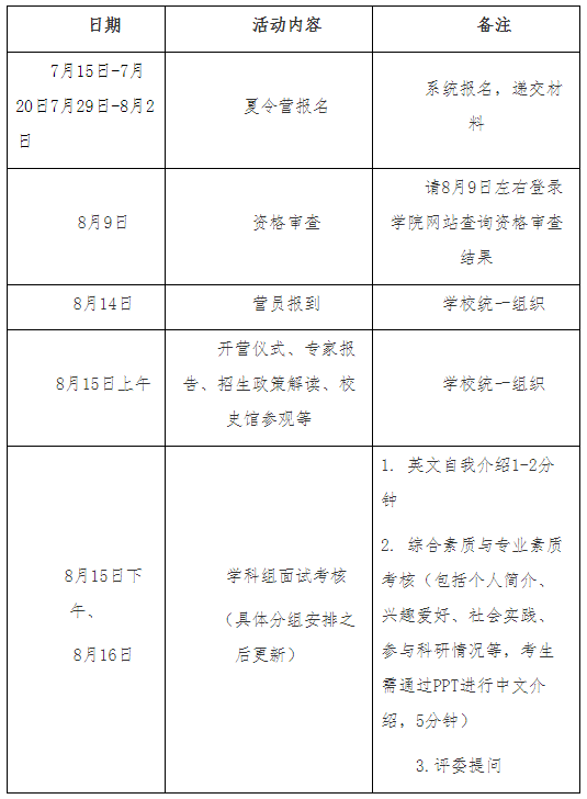
(1)活动时间

五、招生政策
学院将根据预选拔综合考核结果评定“优秀营员”,如报考专业与夏令营考核专业一致的情况下,享受以下政策:
1.取得所在本科院校2025年推荐免试资格,并符合我校2025年接收推荐免试研究生章程相关要求,可被我校直接拟录取为推荐免试研究生;
2.取得所在本科院校2025年推荐免试资格,并符合我校2025年直博生接收条件,征得报考博导同意后,可被我校直接拟录取为直博生;
3.凡参加2025年全国硕士研究生统一入学考试并且第一志愿报考沈阳药科大学,如初试成绩达到报考专业的国家基本分数线要求,在所报考学科所在学院同意的前提下,可申请参加本专业复试。
备注:在同一研究领域内,报名学术学位的营员推免生报名时改报专业学位,无需再参加推免生复试。
六、资助政策
1.本次夏令营不收取任何费用,为全程参与夏令营活动的营员提供150元/人生活补助,为非本校营员免费安排住宿。
2.为入选营员提供在沈阳药科大学活动期间的意外保险费补贴,建议各位营员自购旅途意外保险。
七、其它事项
1.学生所申报的各种信息和申请材料必须真实,如有弄虚作假,一经查实,申请人的考核成绩无效,取消申请人所获得的资格。
2.夏令营活动坚持“安全第一”的原则,参加暑期夏令营的学生必须遵守沈阳药科大学的相关规定,按照学校的统一安排参加各项活动,并注意安全。
3.营员报到后要求全程参加夏令营活动,擅自离营者,我校将不提供相关资助,不负责其人身安全。
4.此次活动如与学校重大事宜冲突,具体时间将作适当变更,并通过沈阳药科大学研究生院官网发通知。
5.申请我校推荐免试研究生的2025年应届本科毕业生,在全国推免服务系统(预计9月中下旬)开放后,仍须在该系统中注册并填报志愿,并根据实际进程完成接收、确认复试、待录取通知等相应程序。届时请关注我校研究生教育网和中国研究生招生信息网的通知。
6.无涯创新学院联系方式
电话:详见公告
邮箱:详见公告
咨询QQ群:详见公告
学院网址:https://wuya.syphu.edu.cn/index.htm
沈阳药科大学无涯创新学院
2024年7月15日
公告详情:https://wuya.syphu.edu.cn/info/1015/1491.htm
考研择校要慎重,要多关注考研目标院校动态、分数和往年考试情况。海天考研梦想集训营名师提炼核心知识点多维度分析政治、数学、英语、专业课核心考点,强化答题技巧,科学备考1v1合理定制规划,助力2025研究生初试、复试备考,快加入一起复习吧!





